欢迎光临烟台韩招教育咨询有限公司!
设为首页
|
加入收藏
首页
公司介绍
韩国留学
宿舍&接机使用指南
韩国生活
公告事项
联系我们
在线留言
韩国留学
Study Abroad
2025招生简章-本硕博
TOPIK韩语能力考试指南
韩国留学资讯
韩语课介绍
材料截止一览
韩国院校专业
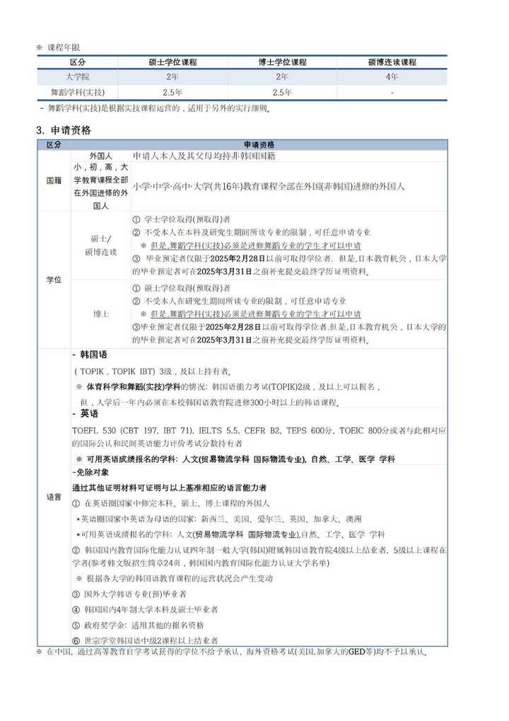
中央大学2025年3月硕博招生简章
时间:2024-10-25 15:39:56 点击:次
上一篇:
世宗大学2025年3月硕博招生简章
下一篇:
西江大学2025年3月硕博招生简章